현재의 오디오 상황은 하이엔드와 PC-FI가 공존하는 듯하다. 오디오 소스기기로는 DSD와 24비트/192kHz 음악 파일을 재생할 수 있는 파일 플레이어가 주력 기기로 대두되고 있다. 하지만 오디오 앰프 부분은 아직도 또 먼 미래에 있어서도 반도체 및 진공관을 사용한 형태가 그대로 유지·발전될 전망이다. 이번 연재를 통해 오디오 기기의 근간이 되는 트랜지스터, FET 및 OP AMP를 사용한 반도체 오디오 앰프에 대한 이해와 이를 사용해 앰프 및 소스기기를 설계·제작하고자 하는 분을 위한 기술적 토대를 제공코자 한다. 가급적 수식은 자제하고, 평이하게 기술해 누구라도 쉽게 이해할 수 있도록 했다.
4. OP AMP를 사용한 오디오 회로 설계
가. 오디오 믹서의 설계
오디오 믹서는 프로 오디오 세계에서 널리 사용되는 기기이다. 간단한 4채널에서부터 128채널 이상의 것까지 다양한 종류와 기능을 갖고 있는데, 기본적인 기능은 여러 채널을 통해서 들어오는 음을 임의로 합성하는 것이다. 한 채널에서 입력되는 오디오 신호의 양은 0에서부터 100%까지 볼륨을 통해 조절 가능하다. <그림 1>에 가장 기본적인 4채널 오디오 믹서 회로를 소개한다. 각 채널의 입력단에 10KΩ의 오디오용 볼륨을 부가하면 실용적인 4채널 오디오 믹서가 된다. 4개의 입력을 갖고 있으며, 직류 유입을 방지하기 위해 0.022㎌ 용량의 입력 커플링 콘덴서를 사용했다. OP AMP 앰프는 비반전 입력에 이득이 1인 회로이다 만약 이득이 필요하다면 R6의 값을 크게 하면 되며, 더 많은 입력이 필요하면 원하는 만큼 입력 채널의 수를 늘이면 된다. 오디오 믹서의 경우 입력되는 신호의 크기가 대략 1-2V 정도 되므로 초저잡음용을 굳이 사용치 않고 일반 오디오용 OP AMP로도 충분하다. 보통 NE5532 등이 많이 사용된다.

나. 톤 컨트롤 회로 및 그래픽 이퀄라이저 회로
프리앰프의 회로에 더욱 적극적인 음의 조절을 위해 OP AMP를 사용한 톤 컨트롤 회로를 <그림 2>와 같이 부가해서 사용할 수 있다. 이 회로는 고음과 저음을 각각 20dB만큼 증강시키거나 감소시킬 수 있는데, 프리앰프의 증폭 회로 뒤에 부가해서 사용하면 된다. 필요 시 버퍼 회로를 추가해 출력 임피던스를 낮추어 내보낼 수도 있으며, 파워 앰프와의 연결 길이가 수미터 이상으로 길어질 때는 사용하는 것이 바람직하다.

여기서 사용하는 고음 및 저음 조절용의 볼륨은 우수한 것을 사용해야 한다. 단 음량 조절용 볼륨과 달리 오디오용 A형 커브가 아닌 직선으로 변화하는 B형 커브의 것을 사용한다. <그림 3>은 1KHz대역의 중음 대역을 20dB 증감시킬 수 있는 3밴드용 톤 컨트롤 회로이다. 이 두 회로는 증폭 회로 없이 단독으로 사용할 수도 있다.

가장 정교한 톤 컨트롤 회로로 그래픽 이퀄라이저 회로를 들 수 있다. <그림 4>는 3Hz 저음에서부터 16KHz의 고음에 이르기까지 전 오디오 대역을 10개의 대역으로 나누어 12dB씩 세밀하게 증감시킬 수 있는 그래픽 이퀄라이저 회로이다. 이는 10개의 좁은 대역의 주파수를 담당하는 필터 회로로 이루어진다. 여기서 사용하는 OP AMP는 NE5532 정도가 적당하다.

다. CR형 포노 이퀄라이저 앰프 회로 설계

포노 이퀄라이저 앰프 회로는 포노 카트리지의 낮은 출력을 1V 전후의 라인 레벨까지 증폭시켜야 하는 고증폭 회로이며, 그리고 잡음이 최소화되도록 설계해야 하는 어려운 과제이다.
일반적으로 포노 이퀄라이저 회로는 바이폴라 트랜지스터나 FET와 같은 디스크리트 소자를 사용해서 설계하는 것이 일반적이라고 생각하고 OP AMP는 잘 사용하지 않는 경향이 있다. 하지만 현재 오디오용으로 개발된 OP AMP 중 초저잡음과 우수한 동적 특성을 가진 것이 있어 이를 이용하면 설계, 제작이 용이함은 물론 실제 음질적으로도 매우 우수한 기기를 만들 수 있다.
일반적으로 증폭단에 흘리는 전류가 작으면 외부 전자파의 영향을 받기 쉬워서 잡음 면에서 취약해지고, 청감상 파워감이 부족한 듯한 느낌을 받게 된다. OP AMP는 보통 내부에 2, 3단에 걸쳐 증폭단을 갖고 있는데, 각 단에 흐르는 전류 양에 대해서는 명확히 나와 있지 않는 경우가 많다. 그래서 OP AMP 사용을 꺼리는 요소로 작용하는데, 전류가 작더라도 전자파에 대한 간섭이 적도록 설계되고 제작되었다면 음질 열화의 요소를 억제할 수 있다. 이러한 면에서 일본 JRC 사에서 개발한 MUSE 시리즈의 OP AMP는 소자 설계와 제조 공정에서 위와 같은 음질 열화 요소를 억제하도록 했기 때문에 포노 이퀄라이저 회로에 아주 적합한 OP AMP 앰프이다.
두 번째로 OP AMP의 사용에 있어 불리한 것은 전원을 모두 공통으로 사용한다는 것이다. 듀얼 구성의 OP AMP에 있어 각각 서로 다른 신호를 처리하는데다 한 채널에 있어서도 증폭단이 기본적으로 3단 구성으로 되어 있어 각 단에 흐르는 전류의 레벨과 위상의 변화 등에 따라 서로 간섭을 일으킬 소지가 있어서다.
위와 같은 제약 요소는 우수한 오디오용 OP AMP 앰프의 선택과 공급 전원의 품질이 우수하도록 설계하고, 저항과 콘덴서 등 부품을 잘 선별해서 사용하면 디스크리트 소자를 사용한 포노 이퀄라이저 앰프의 성능에 못지않은 것을 손쉽게 설계·제작할 수 있다.
포노 이퀄라이저는 기본적으로 RIAA 보상 회로를 CR형 또는 NF 방법으로 구성하는 것으로 대별되는데, CR형의 장점은 다이내믹 레인지를 넓혀서 시원시원하고 호방한 음을 얻을 수 있는 것이다. 음질적인 면은 NF보다 원천적으로 유리한 부분인데, 이를 잘 살리려면 저잡음용 OP AMP와 우수하고 정밀도가 높은 부품을 사용해야 한다. 따라서 이러한 특징 때문에 자작 대상으로서는 CR형의 것이 더 좋은 선택이라고 할 수 있다.
CR형은 CR 소자를 통해 RIAA 보상 회로를 구성하는데, 20dB 정도 신호 레벨이 낮아지게 된다. 이를 고려하면 MM형 카트리지 사용의 경우는 약 55-60dB, 출력이 낮은 MC형의 경우는 75-80dB 정도의 이득을 갖게 하는 것이 필요하다. OP AMP 하나로도 이 정도의 이득은 얻을 수 있지만 OP AMP 하나로 이득을 크게 할 경우 비교적 낮은 주파수부터 고역 주파수 감쇄가 시작되기 때문에 바람직하지 않다. MC 카트리지용으로 할 때 80dB 정도의 이득이 필요하다고 가정하면 fT(트랜지션 주파수)가 10MHz로 높은 MUSES8920이라도 1KHz부터 고역 감쇄가 일어나기 시작해 실용적이지 못하다. 따라서 2단 정도로 증폭단을 구성해 각단의 이득을 적게 하면 고역 감쇄가 일어나기 시작하는 컷 오프 주파수를 고역대로 이동시킬 수 있다. 이동하더라도 RIAA 편차를 일으키게 하는 영역 내에 있어서는 안 된다. 주파수 감쇄가 10KHz에서 0.5dB인 경우 RIAA 편차도 0.5dB이 된다. 이러한 이유로 OP AMP의 컷 오프 주파수는 30KHz보다 높은 대역에서 일어나도록 설계해야 한다. 두 개의 OP AMP로 증폭단을 구성할 경우 하나의 OP AMP에서 약 40dB(약 100 배) 정도의 이득을 갖도록 한다. 이 정도의 이득을 가지면서도 30KHz 주파수 이상에서 컷 오프 주파수가 일어나도록 하려면 OP AMP의 fT가 이의 100배인 3MHz 이상의 것을 사용해야 한다.
CR형 포노 이퀄라이저의 기본 개념도는 <그림 5>와 같다. 두 개의 앰프 사이에 RIAA 소자가 배치되는 형태이다. 전단의 OP AMP 입력은 사용하는 포노 카트리지 메이커가 추천하는 최적 부하로 변경할 필요가 있다. MM형은 대략 47KΩ, MC형은 220Ω이 일반적이지만, MC형의 경우 특히 메이커와 모델에 따라 최적 부하가 다른 만큼 사용하는 카트리지에 맞추는 것이 바람직하다. MC와 MM형 카트리지에 따라 이득 설정을 달리할 필요가 있기 때문에 절환 스위치를 마련한다. 두 개의 OP AMP 간의 결합 콘덴서는 생략할 수 없다. 그것은 출력 오프세트에 의한 영향을 방지하기 위해서이다.

RIAA 특성 곡선을 보정하기 위한 CR 값은 무수히 많이 존재하지만, 그중에서도 시판되는 저항과 콘덴서 값을 고려해서 결정해야 한다. 저항 R의 값은 시판되는 1% 오차 저항의 값이 24가지가 가능한 반면 콘덴서는 6가지 값(예를 들어 0.22, 0.33, 0.48, 0.68, 0.86 및 1과 같은 종류) 밖에 없으므로 이를 잘 고려해 가장 오차가 적은 것으로 조합해야 한다.
RIAA 회로의 정수 결정에 있어 가장 먼저 고려해야 할 시정수는 318㎲이다. 이 시정수의 오차가 가장 적도록 C와 R의 값을 정해야 한다. 3180㎲의 시정수는 다소 오차가 있더라도 RIAA 보정에 대한 편차가 많지 않으며, 청감상으로도 느끼기 힘들다. 또한 75㎲ 시정수에 대한 편차는 있더라도 비교적 쉽게 보정이 가능하다. 일단 C1의 값을 먼저 결정하는 것이 편하다. 우선 C1 값의 유효 값을 47(0.47㎌, 0.047㎌ 또는 4700㎊)으로 할 것인지, 68(0.68㎌, 0.068㎌ 또는 6800㎊)으로 할 것인지를 결정한다. 이와 상응하는 저항 값은 전자의 경우가 68(680Ω, 6.8KΩ, 68KΩ), 후자가 47(470Ω, 4.7KΩ, 47KΩ)이며, 이 경우 시정수 값은 319.8㎲가 되어 318㎲와의 편차는 0.5%가 된다. C의 용량이 커지면 크기도 커지고 값도 비싸지는 반면 R의 값이 커지면 회로의 임피던스 값이 높아지게 되어 대략 C1의 값이 0.47㎌ 또는 0.68㎌이 적당하다. 여기서는 더 구입하기 쉬운 0.47㎌으로 결정했으며, 이와 조합되는 R1의 값은 680Ω이다.
다음으로 3180㎲ 시정수에 대한 R2 값의 결정이다. 전단과 직결되는 경우 R2의 값은 R1의 7.2배인 4.9KΩ이 되고, 이때의 RIAA 삽입 손실은 1KHz에서 20.04dB이 된다. 하지만 두 증폭단 사이에 커플링 콘덴서 CO를 설치해야 DC 오프세트 전압이 두 번째 단으로 유입되는 것을 막을 수 있다. CO의 값이 작을수록 R2의 값도 커져야 하는데, <그림 6>에 CO 값에 상응하는 R2의 저항 값을 나타냈다. CO가 1㎌의 경우 R2는 8.247KΩ이 되며, 이때 RIAA 소자의 삽입에 의한 이득 손실은 24.35dB이 된다.

마지막으로 시정수 75㎲에 대한 부품 값의 결정이다. C2는 C1 값의 1/3 이하로 하는 것이 바람직한데, 가급적 1/3 값이 될수록 R3 값이 적어지고, 고역 주파수에 있어 RIAA 편차의 시정이 용이하다.
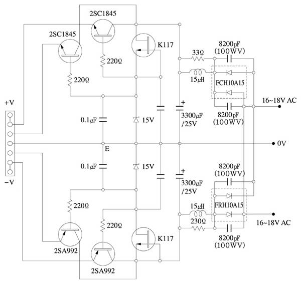
<그림 7>은 최종 증폭 회로부를 나타냈으며, <그림 8>은 전원부를 포함한 전체 결선도이다. 잡음을 최소화하기 위해서는 무엇보다도 접지 부분에 주의해야 한다. 입력단에 저항과 코일을 통해 기판 접지로 한 것은 외부 잡음 유입을 방지하기 위한 것이며, 전원 인디케이터용 LED는 없애는 것이 잡음 감소에 효과적이지만 사용상 불편한 점이 있다. 앞면 패널에는 MM 및 MC 포노 카트리지 절환 스위치를 마련하는 것이 사용상 편리하지만 자작의 경우 사용하는 포노 카트리지를 정하고 이를 생략하는 것이 더 나은 S/N비를 얻을 수 있다. 특히 미세 신호 전압을 다루는 회로에서는 이 같은 스위치류의 증가는 바람직하지 않다.


전원부는 <그림 9>에 나타냈다. 간단하게는 정전압 레귤레이터 IC인 7815와 7915를 사용해 ±15V의 정전압을 만들어 공급해도 되지만, 고주파 영역에서의 임피던스가 증가하는 단점이 있다. 디스크리트 트랜지스터나 FET를 사용해 정전압 회로를 구성하면 넓은 대역에서 저임피던스로 구동할 수 있고, 잡음 레벨도 더 한층 낮출 수 있다.

라. NF형 포노 이퀄라이저 앰프 회로 설계
OP AMP를 사용해 MC 카트리지에도 대응하는 NF형 포노 이퀄라이저 앰프의 설계에 대해서 알아본다. 이 NF형으로 설계할 때는 OP AMP를 듀얼형 하나만 사용해도 된다는 장점이 있지만 이득이 적어도 100dB 이상으로 큰 동시에 fT(트랜지션 주파수)도 충분히 커야 한다. 이런 조건이 만족되지 않으면 고역 주파수에서 이퀄라이저 앰프에 필요한 충분한 이득을 얻을 수 없던지, RIAA 곡선의 특성 편차가 고르게 되지 못할 가능성이 있기 때문이다. 또 하나 전원 전압의 제약이 있기 때문에 이득이 큰 경우 최대 허용 입력 전압을 어느 정도 이하로 제한하는 것도 고려해야 한다.
포노 카트리지의 출력은 신호가 1KHz를 기준으로 해서 MC형이 0.3㎷ 정도, MM형이 5㎷ 정도이며, 최대 출력은 이보다 15dB 정도 높은 값으로 MC형이 1.7㎷ 정도, MM형이 28㎷ 정도까지 올라간다. 이런 출력을 CD 플레이어의 출력과 비슷한 레벨로 만들기 위해서는 MC형은 55-60dB(562~1000배) 정도, MM형은 35-40dB(56~100배) 정도의 증폭이 필요하다.
이와 같은 값은 라인 앰프나 파워 앰프의 이득에 따라 좌우되는 것으로 절대적인 것은 아니지만 설계의 기준 값으로 필요하다. 이와 같은 이득 값은 1KHz를 기준으로 한 것이기 때문에 저역 주파수에서의 이득은 이보다 20dB 정도 더 커야 하며, 더욱 정확한 RIAA 곡선을 얻기 위해서는 이보다 10dB 정도 더 클 필요가 있기 때문에 MC형에서 필요한 이득은 저역 주파수 기준으로 85~90dB 정도의 이득이 필요하다. 만약 사용하려고 하는 OP AMP의 이득이 낮을 경우에는 이퀄라이저 앰프 회로 전체 이득을 이에 맞게 낮출 필요가 있다. <그림 10>에서 보는 바와 같이 실선으로 표시된 OP AMP가 가진 고유의 트랜지션 주파수(fT) 곡선 밑에 파선으로 표시한 RIAA 곡선이 위치해야 한다.

RIAA 곡선은 10KHz에서는 1KHz에 비해 13.75dB 낮은 레벨이다. 이는 이퀄라이저 회로에서 1KHz의 이득이 60dB인 경우 10KHz에서의 이득은 46.25dB(205배)가 필요하다는 것을 의미하는데, OP AMP의 이득은 주파수에 반비례하기 때문에 이를 고려하면 fT가 2.05MHz 이상인 것을 골라야 한다. 이러한 점을 고려할 때 음질이 좋다고 평가를 받는 MUSES01의 사용을 고려해 보면 일단 fT가 3MHz이고, 10KHz 대의 이득이 50dB이기 때문에 필요 이득 46.25dB을 상회하므로 사용이 가능함을 알 수 있다. 하지만 여유 이득이 3.75dB 정도로 많지 않아 NFB를 많이 걸 수는 없다.
MC 카트리지에 대응하는 경우 80dB 정도의 상당한 이득이 필요하기 때문에 출력단에 나타나는 오프세트 전압을 무시할 수 없다. 이 오프세트 전압은 경우에 따라서 공급 전압에 가까운 값으로 올라갈 수도 있는데, 이때는 증폭기로서의 기능을 제대로 못하게 된다. 또한 공급 전압에서 오프세트 전압의 최대 파고치만큼 뺀 전압이 실제로 음의 찌그러짐을 느끼지 않는 전압 값이 된다. 예를 들어 공급 전압이 ±15V이고 오프세트 전압이 +5V일 때는 왜율이 없는 전압은 10V까지 뿐이다.
이에 대한 대응법으로는 MM형 카트리지만 사용하는 것으로 하든지, 또는 MC형의 경우 전체 이득을 다소 낮추어 설계하는 방법이 있다. MC형의 카트리지 사용을 전제로 하고 전체 이득을 50dB 정도로 하면 60dB로 설정한 경우보다 오프세트 전압을 1/3 정도 낮출 수 있는데, 반수 이상의 경우 3V 이하로 내려가기 때문에 실용상 큰 문제가 없다. 다른 방법으로 오프세트 조정 단자를 이용하는 방법이 있기는 하지만 이 경우 커플링 콘덴서를 넣지 않을 경우 카트리지에 직류 전류가 흘러들어 갈 위험이 있다. 커플링 콘덴서를 넣을 경우 초저역 대역의 손실이 있을 수 있는데, 품질이 매우 우수한 커플링 콘덴서를 사용해야 한다.
이퀄라이저 앰프의 이득을 50dB로 설정하고 각 주파수에 따른 허용 가능 입력을 계산해 보면, 일단 1KHz 대역에서는 카트리지의 최대 출력 전압이 1.7㎷라고 할 때 이퀄라이저 앰프 출력 전압의 파고치는 540㎷가 된다. 100㎐ 대역에서는 카트리지의 출력 전압은 출력 전압은 1/10으로 떨어지지만 이득은 13.2dB 정도 더 높아 최대 출력 전압의 파고치는 348㎷가 된다. 한편 10KHz에서는 이론상 출력은 17㎷가 되기 때문에 이득은 36.25dB(64.9 배)이면 되고, 최대 출력 전압 파고치는 1.56V가 된다. 어쨌든 출력 오프세트 전압에 따른 다이내믹 레인지의 저하는 무시할 수 있을 정도가 된다. 단 이퀄라이저 앰프의 이득을 어느 정도 이상으로 크게 할 경우 출력 오프세트 전압의 영향을 무시할 수 없을 정도가 될 수도 있음에 주의해야 한다.
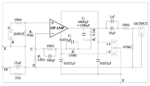
다음은 RIAA 정수의 결정을 위한 회로 값의 선정에 관해 알아본다. 정확한 RIAA 곡선을 얻기 위한 수식은 5차 방정식을 풀어야 하는데, 이는 상당히 어려운 과제이다. 따라서 시뮬레이션을 통해 가장 오차가 적은 값을 알아내는 방법을 많이 사용한다. RIAA 곡선을 결정하는 CR 소자는 4개가 있다. 이들의 조합 가능한 숫자는 무한하게 많지만 어느 하나를 고정시키면 다른 3개의 값도 정해진다.
일단 사용하는 OP AMP를 NE5532라고 가정하면 오픈 루프 이득은 100dB, fT는 10MHz인데, 이보다 이득이 작거나 fT가 적을 때는 RIAA 곡선의 편차가 커지게 된다. 우선 C2의 값을 33㎋으로 고정시킨다. C3는 시정수 328㎲/75㎲과 관련이 있는데, C2 값을 4.24로 나눈 값을 사용하는 것이 일반적이다. 보통 RIAA 편차를 적게 하기 위해서는 이보다 5% 정도 더 큰 값을 사용하는 것이 좋으므로 8.1㎋으로 정한다. C2, C3과 병렬로 들어가는 저항은 102KΩ, 8.4KΩ로 정해진다. 여기서 MC 카트리지에 대응하기 위해 R4는 120Ω과 47Ω을 병렬로 연결해 33Ω을 만들어 사용한다. 입력 저항 R3은 카트리지가 가진 인덕턴스 L과 접속 코드의 정전 용량 C에 의해 결정되는데, 그 식은

이렇게 정수가 결정되면 <그림 11>과 같은 최종 NF형 포노 이퀄라이저 증폭 회로가 얻어진다. 이때 1KHz 신호의 이득은 50dB이며 10㎐와 10KHz 사이의 RIAA 편차는 0.1dB 이하이다. MM 카트리지의 경우는 입력 저항 R3은 47KΩ, R4를 120Ω만을 사용한다. 이때 이득은 39dB이며 10㎐와 10KHz 사이의 RIAA 편차는 0.1dB 이하이다 .

사용하는 저항은 1% 오차 값을 갖는 정밀급 금속 피막 저항을 사용해야 한다. 저항의 크기가 적을수록 주위의 전자파에 의한 영향을 덜 받아 음질이 좋으므로 크기가 작은 1/4~1/8 급을 사용하도록 한다. 저항에 얇은 동박이나 알루미늄박을 두르고 열수축 튜브로 감싸 사용하면 더욱 좋은 결과를 얻을 수 있다.
콘덴서의 경우 우수한 특성을 가진 필름 콘덴서를 사용한다. 좌·우 채널의 편차를 최소화하기 위해 충분한 수에서 편차가 적도록 일일이 측정해 가장 적은 편차를 가진 것을 사용하도록 한다. 특히 33㎋(0.0033㎌)의 경우 더욱 그러해 가능한 2% 이내의 오차에 드는 것을 사용하는 것이 좋다. 8.1㎋은 6800㎊과 1300㎊을 병렬로 합성해서 사용한다. 출력단에 사용하는 커플링 콘덴서 중 1㎌는 필름 콘덴서를 사용한다. 다만 10㎌는 질 좋은 오디오용 전해 콘덴서를 2개 사용해 쌍극성으로 만들어 사용한다. 하지만 초저역 재생을 굳이 바라지 않는다면 10㎌은 생략해도 된다.
OP AMP에 8핀 소켓을 사용하면 몇 가지 종류의 OP AMP를 바꾸어가며 장착해 마음에 드는 음질의 것을 골라서 사용할 수 있는 장점이 있다.
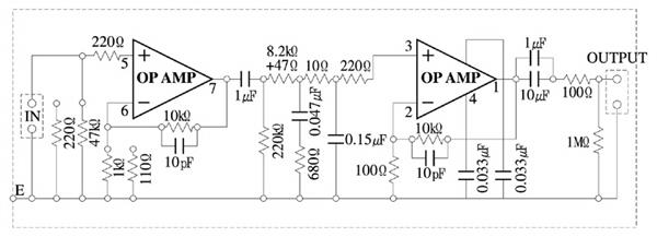
마. 고성능 OP AMP를 사용한 컨트롤 앰프의 설계
오디오용으로 좋은 평가를 받고 있는 JFET 소자를 입력단에 사용한 일본 무선(JRC) 사의 MUSES8920(또는 이의 고성능 버전인 MUSES01)을 사용하면 간단하게 성능이 우수한 컨트롤 앰프를 설계할 수 있다. 이 OP AMP 이외에도 오디오용으로 개발한 FET 입력 소자를 사용한 OP AMP는 거의 그대로 이 회로를 사용해서 제작이 가능하다. 컨트롤 앰프는 디스크리트 소자를 사용해 구성하는 경우가 대부분이지만, OP AMP에 대한 편견을 버리면 음질적으로도 우수하고 조정 개수도 크게 감소해 제작이 용이한 OP AMP 앰프를 사용한 컨트롤 앰프를 만들 수 있다. JFET 입력 소자를 사용한 OP AMP는 입력단에 커플링 콘덴서를 생략할 수 있어 음질이 우수하게 된다.
<그림 12>에 OP AMP를 사용한 컨트롤 앰프의 증폭 회로를 나타냈다. 전원부는 <그림 9>에 보인 CR형 포노 이퀄라이저 회로용을 그대로 사용하면 된다.

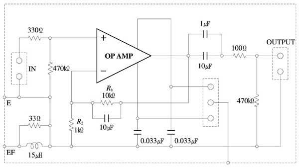
컨트롤 앰프의 경우 이득은 그리 많지 않아도 된다. 대략 10배 정도의 이득이면 충분하다. 비반전 증폭 회로를 사용해 R2를 1KΩ, Rb를 10KΩ으로 하면 약 11배(10.8dB)의 이득이 얻어진다.
OP AMP는 다량의 NFB를 거는 회로이기 때문에 안정적인 동작을 위해서는 위상 보정과 전원의 디커플링 대책이 필요하다. MUSES 시리즈의 OP AMP 경우 위상 여유는 그리 크지 않지만 이득이 10 정도이므로 위상 보정은 크게 필요 없기 때문에 NFB 저항과 함께 10㎊ 정도의 위상 보정용 콘덴서를 병렬 접속한다.
디커플링 콘덴서는 0.033㎌를 사용한다. 디커플링 콘덴서의 사용과 함께 전원부로부터의 배선을 가능한 짧게 하는 것이 음질적으로 유리하다. 이 회로의 소비 전류는 대략 10㎃ 정도이다. 7815와 7915 같은 정전압 레귤레이터 IC를 사용해도 되지만 고역에서의 전원 임피던스가 높아지기 때문에 음질적으로는 <그림 9>와 같은 디스크리트 소자를 사용한 정전압 회로가 훨씬 우수한 음질을 보장한다. 정전압 회로의 AC 입력부에 들어간 저항과 코일은 전선을 타고 들어오는 고주파 잡음 성분을 제거하기 위한 필터 역할을 한다.
앰프 내부의 잡음원은 대부분 전원부와 관련이 많다. 특히 다이오드가 스위칭하면서 내는 고주파 잡음 성분을 줄이는 것이 가장 효과적이다. 대책으로는 원천적으로 이런 스위칭 잡음을 거의 내지 않는 쇼트키 배리어 다이오드(Schottky Barrier Diode)를 사용하는 것이 가장 좋은데 차선책으로 급속 회복 다이오드(Fast Recovery Diode)를 추천한다. 다이오드에 8200㎊의 콘덴서를 병렬로 달면 이런 스위칭 잡음을 많이 줄일 수 있다. 또한 전원 트랜스포머의 2차 측의 중점과 그라운드 사이에 저항과 코일을 삽입하는 것, 그리고 다이오드와 평활 콘덴서 간에 직렬로 코일과 저항을 삽입하는 것도 효과가 있다.
현재 컨트롤 앰프의 가장 기본적인 임무는 입력 소스의 선택과 볼륨이라고 할 수 있다. 특히 우수한 음질을 위해서는 좋은 볼륨을 사용하는 것이 좋다. 1% 저항으로 이루어진 L형 어테뉴에이터는 자작 대상으로 아주 좋은 품목이기도 하다. OP AMP는 8핀 OP AMP 소켓을 사용한다. 커플링 콘덴서는 1㎌은 필름 콘덴서로, 10㎌은 오디오용 전해 콘덴서를 직결해 바이폴라형으로 만들어 사용한다. 이때 접속은 +쪽을 양쪽 리드 쪽으로, -쪽은 중간에 합해 납땜해서 사용한다.


