Perfect Guide for Tube Amplifier


1. PX25
유럽은 여러 나라로 이루어진 만큼 각 나라에서 나름대로 진공관이 많이 생산되었다. 특히 영국과 독일에서 생산된 진공관이 많은데, 그중에는 STC(Standard Telephones & Cables) 사의 4300B와 같이 WE300B와 동등관이 있는가 하면, 미국에서는 동등관이 생산되지 않는 진공관도 많다. 참고로 유럽계 3극 출력관의 히터 규격은 4V가 꽤 있다. 미국계 진공관에서는 거의 사용하지 않은 히터 전압다.PX25는 PX4와 같이 2차 대전 이전부터 오디오용 3극관으로 많이 사용되던 출력관이다. 바이어스 전압이 -35~-45V 정도로 낮아 드라이브하기 쉬운 관으로, 싱글 앰프 구성 시 400V의 플레이트 전압을 걸어 약 6W의 출력을 낸다. 미국계의 50과 같은 위치에 있다고 할 수 있는데, 50보다도 더 드라이브하기 쉽고 출력이나 왜율의 면에서 더 우수하다.개발된 초기의 PX25는 플레이트 손실 25W, 최대 플레이트 전압 300V 정도였으나 차츰 개량이 되어 1935년경에 나온 것은 플레이트 손실 30W, 최대 플레이트 전압 500V로 발전되었다.PX25는 업무용 앰프의 출력관으로도 많이 사용되었다. 1934년에는 업무용으로 사용을 하기 위해 내부 저항을 1/2 정도로 줄여서 직선성을 더 강화하고 AB급 푸시풀로 출력을 배가할 수 있는 PX25A 형번으로 발전되었다. 가지 모양의 고전관 모습이 아름다운데, 오스람(Osram), 마르코니(Marconi) 사 이외에 여러 회사에서 생산되었다. 제조 회사에 따라서 LP25, DO24, PX5, PP5/400 등과 같은 이름을 붙이기도 했다.

1) PX25 출력관 특성


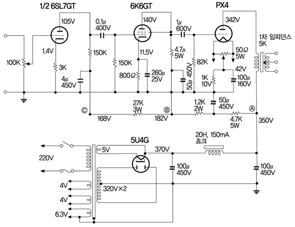
그림 2. PX25 싱글 앰프
2) 참고 회로 <그림 2>은 순 직렬형 3극 출력관 싱글 앰프 구성으로 출력 6W를 실현하는 회로이다. 바이어스 전압이 그리 높지 않기 때문에 5극관 전압 증폭관인 WE348A를 사용해 1단계 증폭으로 끝낸 회로이다. 유럽제인 4348A를 사용해 되며 같은 웨스턴 일렉트릭 사의 WE310A를 사용해도 된다. 발진을 방지하기 위해 플레이트 회로와 그리드 회로를 분리시켰으며, 그리드 단자에 1㏀의 발진 방지용 저항을 삽입했다. 실제 배선을 하는 경우에는 가능한 짧게 배선해야 발진 방지에 도움이 된다. 출력 트랜스포머는 3.5㏀의 것을 사용하면 된다.

2. PX4 PX4는 1929년 영국의 마르코니 사와 오스람 사에 의해 개발되었다. 1929년에 1931년까지 생산된 구형은 유럽계 특유의 가지관 모양을 하고 있는데, 싱글 앰프로 구성했을 경우 2.5W의 출력밖에는 얻을 수 없다. 1932년 이후에 생산된 신형은 KT66과 비슷한 ST관 모양을 하고 있으며, 350V의 플레이트 전압에 의해 약 4.5W의 출력을 낼 수 있다. 싱글 앰프 구성 시의 출력 트랜스포머는 2A3과 거의 같은 1차 임피던스가 3~3.5㏀인 것을 사용하면 된다.푸시풀 구성 시는 AB1급으 약 13.5W를 낼 수 있다. 플레이트가 한 장인 순 3극 출력관이기 때문에 3극관의 순수함을 맛보려는 애호가들에게 인기가 높다. 진공관 소켓이 특수하기 때문에 구하기가 쉽지 않아 이를 자작해서 사용하기도 한다.미국의 2A3과 거의 같은 규격을 가진 관으로 볼 수 있는데, 코사(Cossar) 사에서는 4XP란 이름으로, 페란티(Ferranti) 사에서는 LP4란 이름으로, 마즈다(Mazda) 사에서 나온 관은 PP3/250이란 이름으로 생산되었다. 그 외에도 멀라드 사의 ACO44, 퉁스람 사의 P12/250과 같이 일일이 열거하기 힘들 만큼 동등관이 각 제조사마다 다른 이름으로 생산되었다. 1) PX4 출력관 특성


2) 참고 회로 직렬형 3극 출력관의 매력은 싱글 앰프 구성에 있다. <그림 3>의 회로는 PX4에 350V 정도의 전압을 걸고 42V의 바이어스 전압을 사용한 자기 바이어스식 회로이다. 초단은 쌍3극관인 6SL7의 한 유닛만 사용했으며 드라이브관에는 5극 출력관인 6K6GT를 사용해 강력한 파워 드라이빙을 실현한 회로이다. 6K6GT 대신에 6F6GT나 6L6GT를 사용할 수도 있다. 출력 트랜스포머는 3.5㏀의 것을 사용하며 4W의 출력을 낸다.

3. DA30 미국의 WE300B와 거의 비슷한 규격의 출력관으로, 싱글 앰프 구성 시 400V 내지 580V의 플레이트 전압을 걸어 약 8~10W의 출력을 낸다. 이 DA30의 전신은 PX25인데, 내부 저항이 약 반 정도로 낮아지고 상호 인덕턴스가 높기 때문에 발진할 우려가 있다. 드라이브하기 어려운 만큼 이 진공관에서 나오는 음도 매력적이다. 나중에 나온 모델은 전극 간 용량을 줄이기 위해 보조 그리드를 설치했는데 이 때문에 더 선명한 음이 나온다고 한다.높은 상호 컨덕턴스와 낮은 전극 간 용량이란 특성 때문에 단파 무선기의 발진 및 변조용으로 사용되기도 했다. 이 용도에서의 사은 6MHz에서 10MHz대의 고주파 주파수를 취급하는 진공관으로 사용하는 것인데, 내부 전극 간의 용량이 매우 작다는 것을 의미한다.오디오용 앰프에 사용할 때는 발진 방지를 위해서 그리드 회로에 4.7㏀ 정도의 서프레서 저항을 넣고 자기 바이어스 방식으로 설계하는 것이 바람직하다. 구형의 DA30은 가지 모양의 고전관 모습을 하고 있으며, 1934년 이후에 나온 신형은 KT66과 비슷한 모양의 ST관의 모습을 하고 있다.GEC 사의 전신인 오스람 사가 이 DA30의 원조이지만 이 역시 여러 회사에서 유사한 이름으로 동등관이 많이 나왔다. 주요한 예를 들자면 멀라드 사의 DO30·DO60, 마즈다 사의 PA40·V503, 코서 사의 660P 및 퉁스람 사의 P30/500 등을 들 수 있다. 1) DA30 출력관 특성



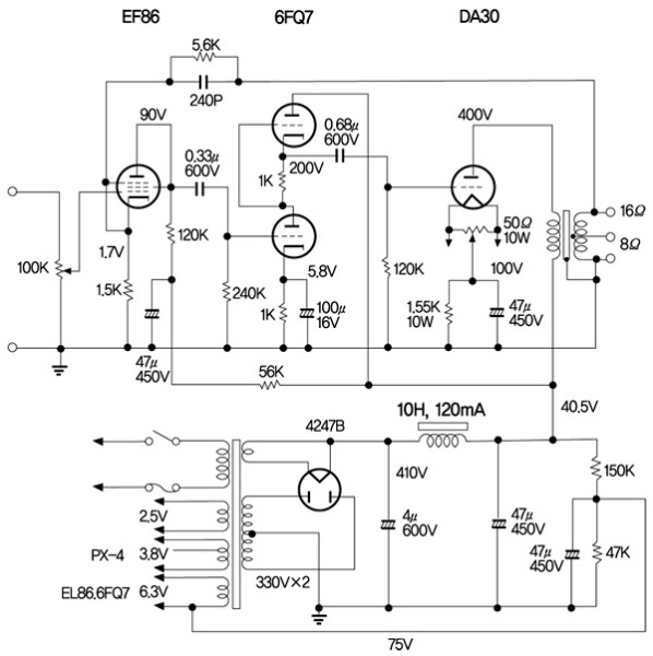
2) 참고 회로<그림 4>는 구형 DA30을 싱글 앰프 구성한 경우의 예를 나타낸 것이다. 플레이트 전압을 400V 정도 는데, 자기 바이어스 방식을 채택한 바이어스 전압도 100V 정도나 된다. 초단에 고증폭률의 저 잡음 5극관인 EF86을 3극관 구성으로 사용해 충분한 증폭을 한 다음 쌍3극관인 6FQ7을 SRPP(Shunt Regulated Push Pull)로 구성해 깊은 바이어스 전압을 구동할 수 있도록 했고, 동시에 저 임피던스를 실현한 회로이다. SRPP 구성을 한 6FQ7의 위쪽 관의 캐소드에는 200V 정도의 전압이 걸리기 때문에 전원 회로부에 분압을 해서 75V 정도의 전압이 걸리게 하고 있다. 출력 트랜스포머는 1차 임피던스가 6㏀인 것을 사용하면 된다.<그림 5>는 또 다른 방식의 간단하면서도 DA30 진공관의 음색을 잘 느끼게 해줄 수 있는 회로이다. 쌍3극관인 6350을 입력 및 드라이빙으로 채널당 한 개씩 사용했다. 출력관은 자기 바이어스 방식을 채택했다. 출력 트랜스포머는 1차 임피던스가 5㏀인 것을 사용한다. 중간 랜스포머를 사용하면 회로가 간단해지고 진공관 본래의 음을 끌어내기 쉬운 장점이 있다. 회로에서는 1차 임피던스가 7㏀인 것을 사용했다. 일본 탱고 사의 NC-16 모델이 가장 잘 맞는 중간 트랜스포머이다. 직류 정류 방식은 진공관 정류로 구하기 쉽고 성능이 우수한 5U4GB를 사용했고, 초크 트랜스포머와 전해 콘덴서를 사용하는 모범적인 회로이다.
Tag
#진공관 앰프
저작권자 © 월간 오디오 무단전재 및 재배포 금지


