Perfect Guide for Tube Amplifier

프리앰프에 있어 가장 많이 사용되는 쌍3극관으로, 위상변환과 2단 이상의 증폭 회로에서 많이 사용된다. 히터를 같이 사용하는 것을 제외하고는 양 유닛이 완전히 별개이기 때문에 독립적으로 동작시킬 수 있다.

히터는 직렬로 연결 시 12.6V, 0.15A이며 병렬로 연결 시는 6.3V, 0.3A로 된다. 미니어처 9핀 소켓을 사용하고, 증폭률이 높기 때문에 여러 용도에서 사용이 편리하다. 일반적으로 한 단(Stage)만 사용해도 증폭도(A) 60-70 정도는 쉽게 얻을 수 있다.이 진공관은 직선성이 매우 좋으나 내부 임피던스가 높은 특징 때문에 캐소드 팔로워단을 거치지 않고 낮은 임피던스 특징을 갖는 회로(예를 들어 트랜지스터 회로)와 직접 연결시키면 주파수 특성이 좋지 않게 되므로 피해야 한다.전압 증폭관으로는 50년대 이후 가장 널리 사용되었기 때문에 대부분의 진공관 메이커에서 생산이 되었는데, 독일 텔레풍켄 사 제품이 신뢰도와 음질 면에서 가장 성가가 높다. 현재는 중국과 동구권에서 다양한 제품이 생산된다. 이들 중 선별품은 다소 고가에 판매되기도 한다. 미국명은 12AX7, 유럽명은 ECC83으로, 유럽에서는 고신뢰관으로 ECC83 → E83CC → E803SC의 순으로 분류하기도 한다. 영국 GEC 사의 B339도 ECC83과 동등한 관이다. 미국 제품으로는 저잡음관으로 12AX7A, 12AX7T, 7025가 있으며 군용의 고신뢰관으로 5751이 있다. 또한 12AD7은 12AX7과 같은 특성의 저잡음관인데, 단지 히터 전류 용량이 약간 크다. 음색은 따듯하고 부드러운 느낌을 주는 등 진공관 분위기가 가장 잘 느껴지는 특색을 가지고 있다.

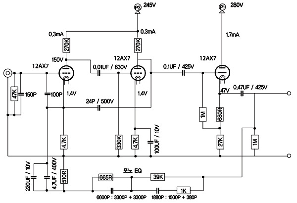
그림 2. 마란츠 7 포노 EQ 회로

1) 참조 회로<그림 2>은 진공관식 프리앰프 중 가장 인기가 높은 마란츠 7의 포노 이퀄라이저 부분이다. 이 회로는 12AX7을 3 유닛 사용하는데, NFB 방식에 의한 이퀄라이저 회로를 가지고 있다. 상당수의 진공관 프리앰프가 이 회로를 응용하고 있을 정도로 표준적인 회로이다.<그림 3>는 각 채널당 12AX7을 2개씩 사용해서 만드는 간단한 프리앰프이다. 포노 이퀄라이저는 NFB 방식을 사용했다. 톤 컨트롤 등 액세서리 회로가 없어 회로가 간단해 자작 대상으로 삼기 적당한 회로이다.

2. 12AU7(ECC82) 12AX7과 같은 모양과 크기의 진공관으로, 9핀 미니어처 쌍3극관이다. 실제로 12AX7, 12AT7 및 12AU7은 같은 관으로, 다만 증폭률을 다르게 하기 위해 전극의 간격과 그리드의 피치가 다를 뿐이다. 12AU7은 비교적 많은 전류를 흘려 낮은 임피던스로 구동할 수 있게 설계되었다. 증폭률은 하나의 관마다 12 정도로 상당히 낮은 편이다.프리앰프에서는 주로 출력단의 캐소드 팔로워 회로에 자주 사용된다. 과거에는 TV 등의 회로에서 발진용으로 자주 사용되었다. 또는 증폭도가 그리 높지 않아도 되는 라인 앰프 전용 프리앰프나 플랫 앰프의 증폭부에 많이 사용되며, 파워 앰프에서는 낮은 임피던스로 구동할 수 있기 때문에 드라이버단과 위상반전단에 많이 사용된다. 음질은 담담한 편으로, 상당히 차분한 음색을 느끼게 한다. 고신뢰관으로 군용 규격의 5814A와 6067이 있다. 영국 GEC 사의 B329도 동등관이다. 과거에는 히터 전압이 7V와 9.4V인 7AU7과 9AU7이 있었으나 현재는 거의 찾아볼 수 없다.


그림 5. 12AU7을 사용한 라인 프리앰프
1) 참조 회로 <그림 4>은 12AU7 진공관을 채널당 한 개 반씩 사용해서 만드는 라인 전용 진공관 프리앰프이다. 초단 증폭부는 한 개의 12AU7을 사용해 SRPP로 꾸몄으며, 후단은 12AU7의 1/2을 사용해서 캐소드 팔로워단으로 구성해 저임피던스화해서 출력한다. 게인은 18dB 정도로 대부분의 파워 앰프와 잘 매칭이 된다. 이 회로 역시 간단하기 때문에 자작 대상으로 하기 좋은 회로이다.<그림 5>는 12AU7 진공관을 채널당 하나씩 사용해서 만든 라인 전용 앰프 회로이다. 진공관 앰프의 맛을 더하기 위해 전원부도 6X4라는 소형 정류관을 사용했다. 회로가 간단해 자작하기 쉽고, 또 전통적인 진공관 프리앰프의 맛을 느낄 수 있다.


3. 12AT7(ECC81) 역시 12AX7과 같은 계열의 쌍3극관으로, 증폭률은 12AX7과 12AU7의 중간 정도인 55-60 정도이다. 원래는 TV나 라디오 등과 같은 고주파 회로에 자주 사용되었으나 고주파 특성이 좋기 때문에 현재에는 일반 오디오 회로에도 자주 사용된다.증폭 회로뿐 아니라 상호 컨덕턴스가 높고 증폭률도 높은 특성을 이용해서 캐소드 팔로워단이나 파워 앰프의 위상반전에도 자주 사용된다. 음색은 고역 주파수대에서 샤프한 느낌을 주는 반면 12AX7과 같은 부드러움은 상대적으로 적은 편이다. 고신뢰관으로 6201이 있으며 영국 GEC 사의 B3도 동등관이다.

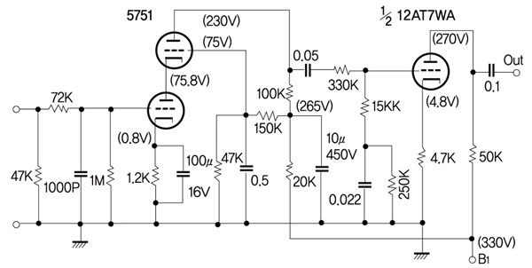
그림 6. 12AT7을 사용하는 포노 EQ 회로
1) 참조 회로 <그림 6>는 5751(12AX7의 고신뢰관)과 12AT7을 사용한 포노 이퀄라이저 회로로, 초단은 5751을 SRPP 접속했다. 콘덴서와 저항으로 이루어진 CR형 이퀄라이저 회로를 거쳐 12AT7을 사용해 다시 증폭한 다음 출력하게 하는 회로이다. S/N비는 다소 떨어지지만 NFB형 이퀄라이저 회로와는 다른 시원하고 다이내믹한 음을 얻을 수 있는 것이 특징이다.
저작권자 © 월간 오디오 무단전재 및 재배포 금지
두 관이 핀의배열만 다를뿐 증폭율은 같은거로알고있어요.
파워앰프 초단에 12ax7을 빼고 그자리에 변환소켓 을 이용해서6sl7도 꽂아봤고 증폭율은 낮지만 6sn7도 꽂아봤습니다
증폭율의 차이는 나지만 그다지 크게 게아 차이는 나지않고
들을만한데 ax7의 작은관에서 나오는 소리보다는 sl7 이나sn7에서 나오는 소릿결이 훨씬 좋았습니다.굵은진공관모양을. 닮은 중역이 도톰하게 살집이 붙고 훨씬 풍성하고
여유로운소리가납니다. Ax7 은 앞으로 이별 할것같습니다.
Sl7이나 sn7도 비싼건 무지 비싸긴하나 rca나 실바니아등은
오히려 ax7 텔라푼켄보다 그소리의질이. 귀에더 와닿습니다
아주 맘에듭니다.